切换至 "中华医学电子期刊资源库"

中华肾病研究电子杂志 ›› 2026, Vol. 15 ›› Issue (02) : 61 -68. doi: 10.3877/cma.j.issn.2095-3216.2026.02.001

论著

分泌型磷酸蛋白-1对肾脏缺血再灌注炎症中巨噬细胞转录组的调控作用及其机制
龚娜1,2, 傅一飞1,2, 王文娟1,(), 蔡广研1,()   
  1. 1100853 北京,解放军总医院肾脏病医学部、肾脏疾病全国重点实验室、国家慢性肾病临床医学研究中心、重症肾脏疾病器械与中西医药物研发北京市重点实验室、数智中医泛血管疾病防治北京市重点实验室、国家中医药管理局高水平中医药重点学科(zyyzdxk-2023310)
    2100853 北京,解放军医学院
  • 收稿日期:2026-01-26 出版日期:2026-04-28
  • 通信作者: 王文娟, 蔡广研
  • 基金资助:
    国家自然科学基金项目(82570798); 北京市自然科学基金项目(7254312)

The regulatory role and mechanism of secreted phosphoprotein 1 on macrophage transcriptome in renal ischemia-reperfusion inflammation

Na Gong1,2, Yifei Fu1,2, Wenjuan Wang1,(), Guangyan Cai1,()   

  1. 1Senior Department of Nephrology, Chinese PLA General Hospital, State Key Laboratory of Kidney Diseases, National Clinical Research Center for Kidney Diseases, Beijing Key Laboratory of Medical Devices and Integrated Traditional Chinese and Western Drug Development for Severe Kidney Diseases, Beijing Key Laboratory of Digital Intelligent TCM for Prevention and Treatment of Pan-vascular Diseases, Key Disciplines of National Administration of Traditional Chinese Medicine (zyyzdxk-2023310); Beijing 100853, China
    2Chinese PLA Medical School; Beijing 100853, China
  • Received:2026-01-26 Published:2026-04-28
  • Corresponding author: Wenjuan Wang, Guangyan Cai
引用本文:

龚娜, 傅一飞, 王文娟, 蔡广研. 分泌型磷酸蛋白-1对肾脏缺血再灌注炎症中巨噬细胞转录组的调控作用及其机制[J/OL]. 中华肾病研究电子杂志, 2026, 15(02): 61-68.

Na Gong, Yifei Fu, Wenjuan Wang, Guangyan Cai. The regulatory role and mechanism of secreted phosphoprotein 1 on macrophage transcriptome in renal ischemia-reperfusion inflammation[J/OL]. Chinese Journal of Kidney Disease Investigation(Electronic Edition), 2026, 15(02): 61-68.

目的

探讨分泌型磷酸蛋白-1(secreted phosphoprotein 1, SPP1)对缺血再灌注急性肾损伤(acute kidney injury, AKI)早期巨噬细胞表型转化的调控作用及其机制。

方法

本研究采用雄性C57BL/6J小鼠建立双侧肾缺血再灌注损伤(ischemia-reperfusion injury,IRI)诱导的AKI模型。通过组织病理染色、免疫染色及Western印迹法评估肾组织损伤、CD68巨噬细胞浸润及SPP1蛋白表达水平。分离并诱导小鼠骨髓来源巨噬细胞,利用转录组测序分析其在SPP1重组蛋白刺激后差异表达基因。进一步使用SPP1重组蛋白刺激RAW264.7细胞,通过qPCR和流式细胞术检测IL-1β、TNF-α、CD86、诱导型一氧化氮合酶及活性氧水平。在体内干预实验中,将小鼠随机分为假手术组、IRI+IgG对照组(IRI建模后给予10 mg/kg的同型IgG)和IRI+抗-SPP1组(IRI建模后给予等量的SPP1中和抗体),每组各6只,比较各组肾损伤与炎症指标。

结果

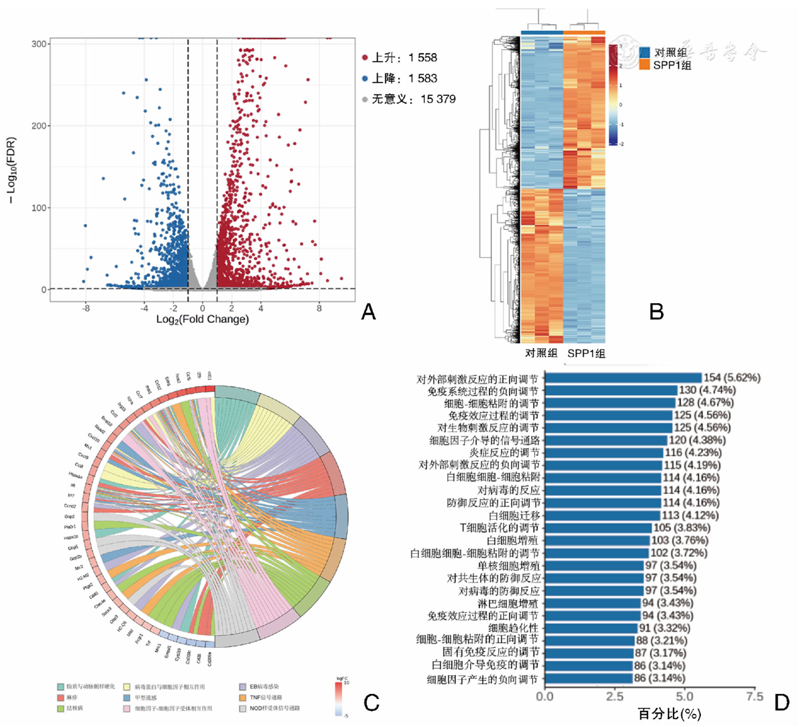
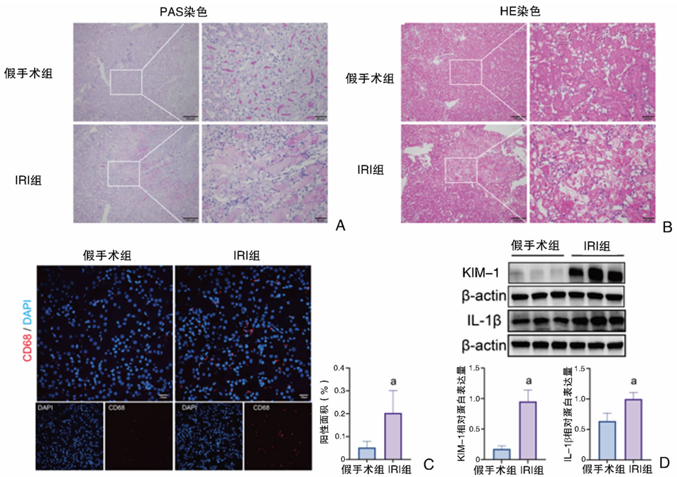
IRI建模后肾皮髓交界区可见显著肾小管损伤伴CD68巨噬细胞浸润增多(P<0.05),近端肾小管上皮细胞中SPP1表达亦明显上调(P<0.05)。转录组分析表明,外源性SPP1重组蛋白刺激后巨噬细胞基因表达谱发生广泛改变,鉴定出的3,141个差异表达基因主要富集于炎症和免疫相关通路。RAW264.7细胞实验显示,SPP1促进巨噬细胞向促炎表型转化,表现为上述促炎因子mRNA表达升高、CD86细胞比例增加和活性氧水平上升(P均<0.05)。体内干预实验表明,SPP1中和抗体可显著减轻IRI小鼠的肾小管坏死,并下调肾损伤分子-1及IL-1β表达(P均<0.05)。

结论

在肾脏IRI中SPP1表达上调,并促进巨噬细胞向促炎表型转化,增强其氧化应激,加剧肾脏炎症损伤。

Objective

To investigate the regulatory role and mechanism of secreted phosphoprotein 1 (SPP1) on macrophage phenotype transformation in the early stage of ischemia-reperfusion induced acute kidney injury (AKI).

Methods

In this study, male C57BL/6J mice were used to establish a bilateral renal ischemia-reperfusion injury (IRI)-induced AKI model. Renal tissue injury, CD68+ macrophage infiltration, and SPP1 protein expression levels were evaluated by histopathological staining, immunostaining, and Western blotting. The mice bone marrow-derived macrophages were isolated and induced, and transcriptome sequencing was performed to analyze differentially expressed genes after stimulation with recombinant SPP1 protein. Furtherly RAW264.7 cells were stimulated with recombinant SPP1 protein, and the levels of IL-1β, TNF-α, CD86, inducible nitric oxide synthase, and reactive oxygen species were detected by qPCR and flow cytometry. For the in vivo intervention experiments, mice were randomly divided into three groups (n=6 per group): a sham group, an IRI+ IgG control group (treated with 10 mg/kg isotype IgG after IRI modeling), and an IRI+ anti-SPP1 group (treated with an equal dose of SPP1 neutralizing antibody after IRI modeling). Renal injury and inflammatory indicators were compared among the groups.

Results

Significant tubular injury accompanied by increased CD68+ macrophage infiltration was observed in the renal corticomedullary junction after IRI modeling (P<0.05). SPP1 expression in proximal tubular epithelial cells was also significantly upregulated (P<0.05). Transcriptome analysis revealed that stimulation with exogenous recombinant SPP1 protein induced extensive alterations in the gene expression profile of macrophages. The 3, 141 differentially expressed genes identified were mainly enriched in inflammation- and immune-related pathways. In vitro experiments with RAW264.7 cells demonstrated that SPP1 promoted macrophage polarization towards a pro-inflammatory phenotype, as evidenced by increased mRNA expression of the aforementioned pro-inflammatory factors, a higher proportion of CD86+ cells, and elevated reactive oxygen species levels (all P<0.05). In vivo intervention experiments indicated that the SPP1 neutralizing antibody significantly attenuated renal tubular necrosis in the IRI mice and downregulated the expression of kidney injury molecule-1 and IL-1β (all P<0.05).

Conclusion

In the renal IRI, SPP1 expression was upregulated, promoting macrophage polarization towards a pro-inflammatory phenotype, enhancing oxidative stress, and thereby exacerbating renal inflammatory injury.

表1 引物序列
图1 小鼠肾脏缺血再灌注损伤后的组织学与分子学改变注:A、B:各组小鼠肾组织PAS和HE染色(标尺分别为100 μm和20 μm);C:免疫荧光染色检测CD68巨噬细胞(红色荧光信号),细胞核经DAPI染色为蓝色(标尺为20 μm);D:Western印迹法检测KIM-1、IL-1β;与假手术组比较,aP<0.05;KIM-1:kidney injury molecule-1,肾损伤分子-1;β-actin:β-肌动蛋白
图2 小鼠肾脏缺血再灌注损伤后肾小管上皮细胞中分泌型磷酸蛋白-1表达上调(标尺为20 μm)注:A:免疫荧光染色显示分泌型磷酸蛋白-1在肾组织中的表达(红色荧光信号),四棱豆凝集素(绿色荧光信号,近端肾小管上皮细胞标志物);B:免疫组化染色显示分泌型磷酸蛋白-1蛋白在肾组织中的表达(棕色阳性信号);与假手术组比较,aP<0.05;DAPI: 4′,6-diamidino-2-phenylindole, 4′,6-二脒基-2-苯基吲哚;LTL:Lotus tetragonolobus lectin,四棱豆凝集素;SPP1:secreted phosphoprotein 1,分泌型磷酸蛋白-1
图3 分泌型磷酸蛋白-1刺激诱导骨髓来源巨噬细胞转录组重编程注:A:分泌型磷酸蛋白-1(secreted phosphoprotein 1, SPP1)刺激后巨噬细胞的差异表达基因火山图;B:SPP1刺激后巨噬细胞整体转录模式的热图;C:SPP1刺激后巨噬细胞的KEGG富集和弦图;D:基因本体论富集分析
图4 分泌型磷酸蛋白-1促进巨噬细胞向促炎表型转化及氧化应激水平升高注:A:qPCR检测巨噬细胞相关促炎因子(IL-1β,NF-α,IL-6)及标志物(iNOS,CD206)的mRNA表达水平;B:流式细胞术检测促炎表型巨噬细胞表面标志物CD86的阳性细胞百分比,散点图中横纵坐标代表荧光强度;C:流式细胞术利用2′,7′-二氯二氢荧光素二乙酸酯探针检测细胞内ROS水平,直方图中横坐标代表荧光强度,纵坐标为相对细胞数,各组数据已沿Y轴做偏移处理;与对照组比较,aP<0.05;iNOS:inducible nitric oxide synthase,一氧化氮合酶
图5 阻断分泌型磷酸蛋白-1功能减轻肾脏缺血再灌注损伤注:A、B:各组小鼠肾组织PAS和HE染色(标尺分别为100 μm和20 μm);C:Western印迹法检测KIM-1,IL-1β;与假手术组比较,aP<0.05;与IRI+IgG组比较,bP<0.05;anti-SPP1:抗-SPP1抗体;KIM-1:kidney injury molecule-1,肾损伤分子-1;β-actin:β-肌动蛋白
[1]
Ostermann M, Lumlertgul N, Jeong R, et al. Acute kidney injury [J]. Lancet, 2025, 405(10474): 241-256.
[2]
Xin W, Qin Y, Lei P, et al. From cerebral ischemia towards myocardial, renal, and hepatic ischemia: exosomal miRNAs as a general concept of intercellular communication in ischemia-reperfusion injury [J]. Mol Ther Nucleic Acids, 2022, 29: 900-922.
[3]
Yao W, Chen Y, Li Z, et al. Single cell RNA sequencing identifies a unique inflammatory macrophage subset as a druggable target for alleviating acute kidney injury [J]. Adv Sci (Weinh), 2022, 9(12): e2103675.
[4]
Hu Z, Zhan J, Pei G, et al. Depletion of macrophages with clodronate liposomes partially attenuates renal fibrosis on AKI-CKD transition [J]. Ren Fail, 2023, 45(1): 2149412.
[5]
Ferenbach DA, Sheldrake TA, Dhaliwal K, et al. Macrophage/monocyte depletion by clodronate, but not diphtheria toxin, improves renal ischemia/reperfusion injury in mice [J]. Kidney Int, 2012, 82(8): 928-933.
[6]
Wang W, Ren X, Chen X, et al. Integrin beta1-rich extracellular vesicles of kidney recruit Fn1 macrophages to aggravate ischemia-reperfusion-induced inflammation [J]. JCI Insight, 2024, 9(2): e169885.
[7]
Freiholtz D, Bergman O, Pradhananga S, et al. SPP1/osteopontin: a driver of fibrosis and inflammation in degenerative ascending aortic aneurysm? [J]. J Mol Med (Berl), 2023, 101(10): 1323-1333.
[8]
Al-Dalahmah O, Lam M, McInvale JJ, et al. Osteopontin drives neuroinflammation and cell loss in MAPT-N279K frontotemporal dementia patient neurons [J]. Cell Stem Cell, 2024, 31(5): 676-693.e10.
[9]
Yim A, Smith C, Brown AM. Osteopontin/secreted phosphoprotein-1 harnesses glial-,immune-,and neuronal cell ligand-receptor interactions to sense and regulate acute and chronic neuroinflammation [J]. Immunol Rev, 2022, 311(1): 224-233.
[10]
Kaleta B. The role of osteopontin in kidney diseases [J]. Inflamm Res, 2019, 68(2): 93-102.
[11]
Kohl K, Herzog E, Dickneite G, et al. Evaluation of urinary biomarkers for early detection of acute kidney injury in a rat nephropathy model [J]. J Pharmacol Toxicol Methods, 2020, 105: 106901.
[12]
林玲,李京儒,沈瑞华,等. 基于生物信息学分析小鼠急性肾损伤和急性肺损伤的枢纽基因[J/OL]. 中华肾病研究电子杂志2024, 13(3): 134-144.
[13]
Yue B, Xiong D, Chen J, et al. SPP1 induces idiopathic pulmonary fibrosis and NSCLC progression via the PI3K/Akt/mTOR pathway [J]. Respir Res, 2024, 25(1): 362.
[14]
Klement JD, Paschall AV, Redd PS, et al. An osteopontin/CD44 immune checkpoint controls CD8 T cell activation and tumor immune evasion [J]. J Clin Invest, 2018, 128(12): 5549-5560.
[15]
Han H, Ge X, Komakula SSB, et al. Macrophage-derived osteopontin (SPP1) protects from nonalcoholic steatohepatitis [J]. Gastroenterology, 2023, 165(1): 201-217.
[16]
张隆业,刘维萍,张彦芬,等. 胰激肽原酶对他克莫司诱导的大鼠肾脏损伤的保护作用 [J/OL]. 中华肾病研究电子杂志2021, 10(4): 198-204.
[17]
Tan TK, Zheng G, Hsu TT, et al. Matrix metalloproteinase-9 of tubular and macrophage origin contributes to the pathogenesis of renal fibrosis via macrophage recruitment through osteopontin cleavage [J]. Lab Invest, 2013, 93(4): 434-449.
[18]
Li H, Li P, Shen Q, et al. Nfil3 contributes to renal fibrosis by activating fibroblasts through directly promoting the expression of Spp1 [J]. Biochim Biophys Acta Mol Basis Dis, 2025, 1871(4): 167741.
[19]
Ye Q, Xu G, Xue C, et al. Urinary SPP1 has potential as a non-invasive diagnostic marker for focal segmental glomerulosclerosis [J]. FEBS Open Bio, 2023, 13(11): 2061-2080.
[20]
Xu L, Guo J, Moledina DG, et al. Immune-mediated tubule atrophy promotes acute kidney injury to chronic kidney disease transition [J]. Nat Commun, 2022, 13(1): 4892.
[21]
Mu YF, Mao ZH, Pan SK, et al. Macrophage-driven inflammation in acute kidney injury: therapeutic opportunities and challenges [J]. Transl Res, 2025, 278: 1-9.
[22]
Ding H, Xu Z, Lu Y, et al. Kidney fibrosis molecular mechanisms SPP1 influences fibroblast activity through transforming growth factor beta smad signaling [J]. iScience, 2024, 27(9): 109839.
[1] 伍秋苑, 张敏, 陈芷彦, 程妹, 陈佩贤, 黄慧琦, 杨树青, 叶国麟, 邓裕华, 熊亚明, 金亚彬, 周丹. KIF18A表达影响三阴性乳腺癌细胞恶性生物学行为[J/OL]. 中华乳腺病杂志(电子版), 2026, 20(01): 16-24.
[2] 郑文浩, 王海霞, 程飚. 富血小板血浆通过调控巨噬细胞极化促进创面愈合的研究进展[J/OL]. 中华损伤与修复杂志(电子版), 2026, 21(02): 141-146.
[3] 陈强, 曹胜军, 李全, 赵翠娟. 益生菌在烧伤创面愈合中作用机制的研究进展[J/OL]. 中华损伤与修复杂志(电子版), 2026, 21(01): 63-68.
[4] 何林霞, 相阳, 刘心如, 郑兴锋. 巨噬细胞代谢重编程在脓毒症急性肺损伤中作用的研究进展[J/OL]. 中华损伤与修复杂志(电子版), 2026, 21(01): 69-74.
[5] 廖睿, 查天建, 刘小龙. RNA结合蛋白在糖尿病足溃疡中作用的研究进展[J/OL]. 中华损伤与修复杂志(电子版), 2026, 21(01): 75-79.
[6] 孟竹达, 靳亚杰, 郝冉, 赵二鹏. MMIF与围手术期指标预测甲状腺全切术后甲状旁腺功能减退的价值[J/OL]. 中华普外科手术学杂志(电子版), 2025, 19(06): 678-681.
[7] 刘丰博, 杨德林, 夏成兴, 杨晓芳, 余航, 张平新, 李志鹏, 王留芳, 李菊, 叶春伟. 集落刺激因子-1及1,25(OH)2D3对巨噬细胞增殖极化的作用及其对草酸钙肾结石形成的影响[J/OL]. 中华腔镜泌尿外科杂志(电子版), 2026, 20(02): 202-208.
[8] 高嘉钰, 张焕磊, 韩发彬. 单细胞测序在髓母细胞瘤微环境及转移复发研究中的应用[J/OL]. 中华细胞与干细胞杂志(电子版), 2026, 16(01): 31-38.
[9] 倪琛, 邬步云, 毛慧娟. 2025年法国重症监护室中急性肾损伤的肾脏替代治疗指南解读[J/OL]. 中华肾病研究电子杂志, 2026, 15(01): 1-7.
[10] 郑升春, 陈艳, 刘娇娜, 刘冉, 张紫玥, 邢增辉, 陈香美, 洪权, 孙雪峰. 尿激酶型纤溶酶原激活物受体调控小鼠肾单侧缺血再灌注损伤诱导的肾间质纤维化及血管新生[J/OL]. 中华肾病研究电子杂志, 2025, 14(06): 301-308.
[11] 刘娜, 盛华, 高超. 机械通气与急性肾损伤:从机制到临床实践[J/OL]. 中华肾病研究电子杂志, 2025, 14(06): 345-350.
[12] 张俊, 何玉琼, 崔夕龙, 欧建君, 高雪屏. 从成人证据溯源:tACS干预青少年抑郁障碍的神经机制与参数优化[J/OL]. 中华临床医师杂志(电子版), 2025, 19(11): 871-876.
[13] 俞若婷, 高威, 刘宇浩, 刘琛. 肺挫伤病理生理机制及相关治疗研究[J/OL]. 中华临床医师杂志(电子版), 2025, 19(07): 536-543.
[14] 赵志琪, 吴晓丽, 刘若琪, 曲卓敏, 李董冉, 赵凌霞. 巨噬细胞在糖尿病肾病中作用及治疗药物[J/OL]. 中华临床医师杂志(电子版), 2025, 19(07): 544-549.
[15] 陈海兰, 王黎洲. 线粒体自噬在脑缺血再灌注损伤中的机制及作用研究进展[J/OL]. 中华介入放射学电子杂志, 2026, 14(01): 103-108.
阅读次数
全文


摘要


AI


AI小编
你好!我是《中华医学电子期刊资源库》AI小编,有什么可以帮您的吗?