切换至 "中华医学电子期刊资源库"
图/表 详细信息
  • 狼疮性肾炎的治疗进展
    韩培杰, 苏晓乐, 王利华, 裴欢欣
    中华肾病研究电子杂志 . 2026, 15 (01): 46-56.
    摘要 ( 3 ) HTML ( 0 ) PDF ( 4617 ) ( 0 )

    狼疮性肾炎(lupus nephritis,LN)是系统性红斑狼疮(systemic lupus erythematosus,SLE)最为常见且严重的并发症之一,不仅是导致SLE患者发病率与死亡率升高的关键因素,亦可进展至终末期肾病,严重影响预后。近年来,随着对LN发病机制的不断深入探索,新型治疗药物与干预策略相继涌现,个体化、精准化治疗理念逐渐成为研究焦点。本文系统综述LN治疗领域的最新研究进展,以期为临床实践优化及未来研究方向提供有力依据与参考。

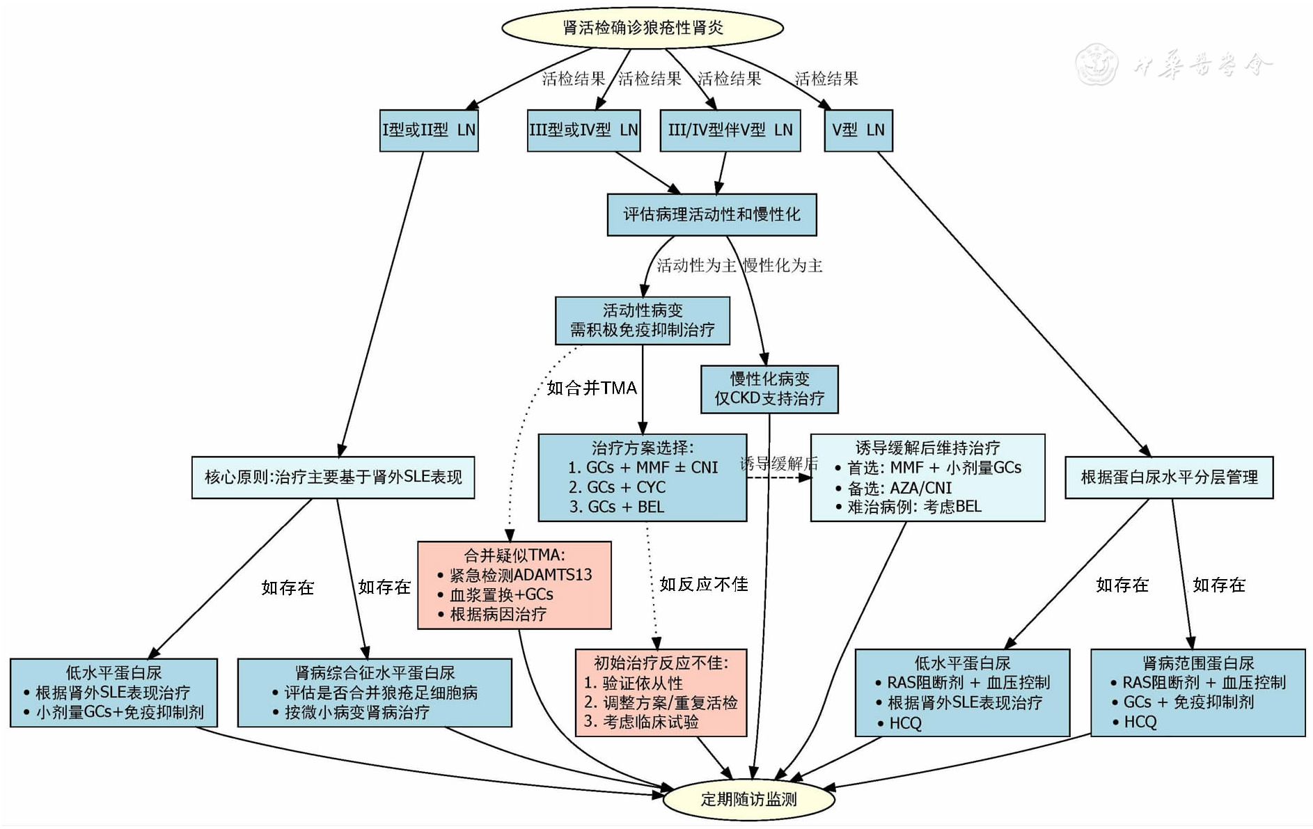
图1 狼疮性肾炎治疗流程图[4]注:LN:lupus nephritis,狼疮性肾炎;SLE:systemic lupus erythematosus,系统性红斑狼疮;GCs:glucocorticoids,糖皮质激素;CKD:chronic kidney disease,慢性肾脏病;CNI:calcineurin inhibitor,钙调神经磷酸酶抑制剂;MMF:mycophenolate mofetil,吗替麦考酚酯;CYC:cyclophosphamide,环磷酰胺;AZA:azathioprine,硫唑嘌呤;HCQ:hydroxychloroquine,羟氯喹;BEL:belimumab,贝利尤单抗;RAS:renin-angiotensin system,肾素-血管紧张素系统;TMA:thrombotic microangiopathy,血栓性微血管病;ADAMTS13:a disintegrin and metalloproteinase with thrombospondin type 1 motif 13,含血小板反应蛋白13号基序的解聚素金属蛋白酶;该图展示了狼疮肾炎基于病理分型的临床诊疗决策路径,涵盖Ⅰ/Ⅱ型、Ⅲ/Ⅳ型和Ⅴ型的主要治疗原则、维持治疗策略及合并TMA等特殊情况的处理流程
本文的其它图/表

AI


AI小编
你好!我是《中华医学电子期刊资源库》AI小编,有什么可以帮您的吗?